Cassava Glucose Syrup - Revolutionary Sweetener

Overview
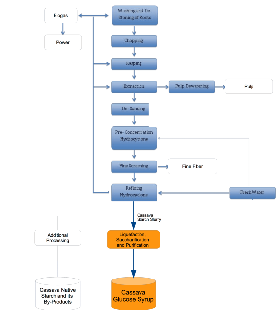
While cassava is well known for being a rich source of starch, it can also be processed further to generate a revolutionary sweetener for India’s food and beverage industry. This sweetener is called Cassava Glucose Syrup.
Cassava Glucose Syrup is made by breaking down cassava starch slurry into a syrup by acid hydrolysis (heating it and treating it with non-GMO enzymes). It consists of a concentrated aqueous solution of glucose (35%), maltose (35%) and complex carbohydrates (30%). Cassava Glucose Syrup has a rich flavor and a composition similar to that of sucrose, but with a higher nutritional value.
Characteristics
Cassava Glucose Syrup has low viscosity, high resistance to crystallization, low sweetness, reduced browning capacity, good heat stability and absorbs low levels of air moisture. It is less sweet than sucrose (cane sugar) and slightly lower in calories than sugar: 42 calories per serving compared to 50 for sugar These properties make it very useful in many applications in the food, beverage and pharmaceutical industries – a healthier and commercially viable alternative to sugar and corn syrups.
Also an Alternative to Corn Syrup
Cassava has not been widely exploited for its production as a sweetener, but it is also highly compatible to corn syrup, the worlds most valued sweetener in the food and beverage industries. Thus, Cassava Glucose Syrup can compete successfully in the Sugar and Corn Syrup markets as a real alternative sweetener, and in turn providing Indian farmers and plant owners with great opportunities to generate significant returns in these growing markets that are seeking reliable crop productions with low price volatility, healthier characteristics and little environmental on impact.
Applications of Cassava Glucose Syrup
Used extensively in commercial baking products, confectionary and beverages, liquors and in brewing.
Cassava Glucose Syrups, depending on their Dextrose Equivalent “DE” levels (how sweetness is measured), will have different functions in foods and beverages. Low-DE syrups are highly viscous, which gives them good binding properties (say, in a granola bar or cereal cluster), but they lack considerable sweetness. Meanwhile, high-DE syrups are very sweet, but their reduced viscosity makes them poor binders. The DE level and overall sugar profile of a Cassava Glucose Syrup can influence multiple other factors, such as crystal control in ice cream, crunch of a bar, body of a baked good, and thickness of a sauce. Manufacturers will typically consult with syrup suppliers to find a syrup that meets their particular desires. When used in breakfast cereals it can improve its shelf life, enhance colour, reduce breakage and maintain crispness. It can also used to control crystallization and sweetness in ice creams and candies as well as, providing body and strength to these products.
Although Cassava Glucose Syrups are known for their usual liquid formats, it is also possible to produce the syrup as powdered solids. Syrup solids hold up better in dry mixes such as flours or cake mixes, where spraying syrup would likely result in clumping.